
简要描述: 植物表型成像分析系统是主要用于对植物表型进行测量与分析的设备。系统分别在顶部、侧上方以及侧下方设置了可见光成像单元,根据底部旋转台设备的转动进而获取植物全方位的表型信息。系统使用了以人工智能为基础的三维成像技术,以多视角结合的方式动态生成植物的三维模型,并且可以根据模型计算植物的株宽、株高、骨架、ASM、SSIM等形态、颜色、纹理参数。适用于分析禾本科、茄科、十字花科、豆科等植物,主要用于植物生理学、生态学、环境科学、植物保护等领域。
产品型号:
访问量:
18
详细产品介绍及技术参数
仪器概述
植物表型成像分析系统是主要用于对植物表型进行测量与分析的设备。系统分别在顶部、侧上方以及侧下方设置了可见光成像单元,根据底部旋转台设备的转动进而获取植物全方位的表型信息。系统使用了以人工智能为基础的三维成像技术,以多视角结合的方式动态生成植物的三维模型,并且可以根据模型计算植物的株宽、株高、骨架、ASM、SSIM等形态、颜色、纹理参数。适用于分析禾本科、茄科、十字花科、豆科等植物,主要用于植物生理学、生态学、环境科学、植物保护等领域。
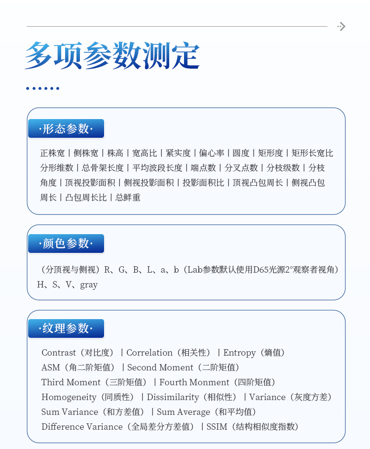
测量参数:
形态:正株宽、侧株宽、株高、宽高比、紧实度、偏心率、圆度、矩形度、矩形长宽比、分形维数、总骨架长度、平均波段长度、端点数、分叉点数、分枝级数、分枝角度、顶视投影面积、侧视投影面积、投影面积比、顶视凸包周长、侧视凸包周长、凸包周长比;
颜色:(分顶视与侧视)R、G、B、L、a、b(Lab参数默认使用D65光源,2°观察者视角)、H、S、V、gray;
纹理:Contrast(对比度)、Correlation(相关性)、Entropy(熵值)、ASM(角二阶矩值)、Second Moment(二阶矩值)、Third Moment(三阶矩值)、Fourth Monment(四阶矩值)、Homogeneity(同质性)、Dissimilarity(相似性)、Variance(灰度方差)、Sum Variance(和方差值)、Sum Average(和平均值)、Difference Variance(全局差分方差值)、SSIM(结构相似度指数)
技术参数:
植物高度:300-1000mm
植物宽度:100-500mm
植物鲜重:100-75000g
箱体尺寸:1400mm(长)×830mm(宽)×2140mm(高)
仪器功能:
1、图像自适应:系统自动评测植物大小,并根据测量结果自动拍摄图像;在超大植物情况时,系统会自动拼接处理图片;
2、温感与湿感:温感与湿感:内置温、湿度传感器,实时反馈内部环境
3、仪器控制:外置10寸触摸屏,可以查看箱体内部温度与湿度、控制箱体内部的光照强度、箱门的开关与外侧运行灯光的开启等;也可通过电脑软件控制操作
4、镜头操作:根据拍摄植物大小,用户可以通过软件控制将镜头抬高或者降低、机身升高或者下落,以寻找最合适的拍摄位置;
5、相机分辨率:系统光学成像单元最高支持1200万像素,用户可以根据需要选择合适的分辨率;
6、2D分析模块:该模块支持高通量2D分析模式,可在1分钟内完成单一样品的快速检测,并自动生成包含形态、颜色及纹理参数的初步2D分析报告;该模块适用于连续作业,具备并行处理能力,确保检测流程不中断
7、3D成像与分析模块:在2D分析完成后,用户可按需选择3D成像分析;3D模型在后台自动排队生成,同步输出3D形态参数、颜色参数及纹理参数,且不阻塞2D分析的连续执行,实现检测与建模的流水线作业
8、3D模型:系统基于多视角图像序列,采用计算机视觉算法动态生成植物的高精度3D模型,该模型支持真三维空间下的任意缩放、旋转及平移操作,能够量化分析植物处于空间中心点时的表型参数,如株高、冠层体积、分枝角度等结构特征,实现了从二维平面观测到三维立体解析的跨越
9、云端上传:绑定设备编号后可以将分析后的植物表型数据传输至云端,并支持随时查看云端数据;
10、对焦与变焦:系统支持自动对焦、手动对焦,对焦方式可在软件设置界面中修改;同时系统也支持光学变焦,用户可以手动调整镜头至合适位置;
11、数据:测量记录界面能够实现分析结果汇总,双击分析记录能够展示结果详情,也可以删除任意分析结果;
12、导出:可对每条分析结果执行导出操作,也可以将所有分析结果导出,支持用户手动导出3D模型展示视频;
13、修改:可以在软件设置界面修改分析结果导出路径、模型存储路径以及视频保存路径;
14、语言:支持软件界面的中英文一键切换;
15、软件提供测试电脑最大分辨率的关联子程序;
16、称重:植物放置到转盘后自动称重并将结果同步显示至软件界面;
17、可移动设计:集成化箱体,支持室内任意位置摆放及移动
18、安全规范:仪器根据设计规范已安装各种探测开关、传感器以及限位器,防止用户误操作或者越程问题;
19、电脑系统:Windows操作系统、NVIDIA显卡(最低8G显存)、运行内存不低于8GB、最低i5 CPU处理器














